旧版网站
教务首页
部门总览
部门简介
历任领导
现任领导
科室职能
招生工作
统一考试
三位一体
专升本
港澳台
教学建设
专业建设
课程建设
教材建设
教学研究
教学评奖
质量监控
审核评估
教学资源库
课程思政
学业管理
课程修读
转专业和专业分流
考试考核
学籍管理
校际交流
推免生工作
规章制度
下载专区
学生下载
教师下载
有问必答
常见问题
您的问题
通知公告
我是学生
我是教师
新闻动态
教务要闻
院部要闻
教育动态
附属医院专栏
附属医院介绍
附属医院分布
学业服务
新教务系统
旧-教务管理系统
考试安排(内网)
课程表(内网)
进度表(内网)
教学日历
准考证打印
重修提前修通知单打印
教室平面图
人才培养方案
考易系统成绩查询
常用平台
国家高等教育智慧教育平台
爱课程平台
智慧树学习平台
智慧树学习平台
超星尔雅学习平台
浙江课程共享平台
人卫慕课平台
毕博学习平台
考易考试平台
虚拟仿真实验教学平台
实验室综合管理平台
实验室安全教育平台
学科竞赛平台
办公平台
招生办公室办公平台
教学科办公平台
教务科办公平台
实验管理科办公平台
临床技能中心办公平台
实习教学管理办公平台
实习教学管理办公平台
处长信箱
综合管理平台
联系我们
专题推荐
教育教学论坛
党建工作
课程思政
栏目
栏目
当前位置:
教务首页
>
规章制度
> 正文
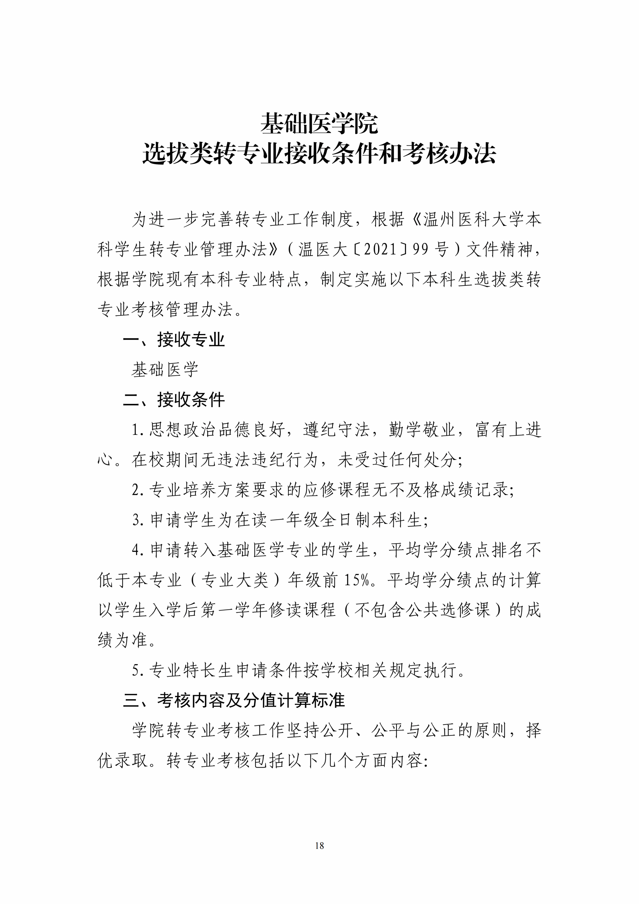
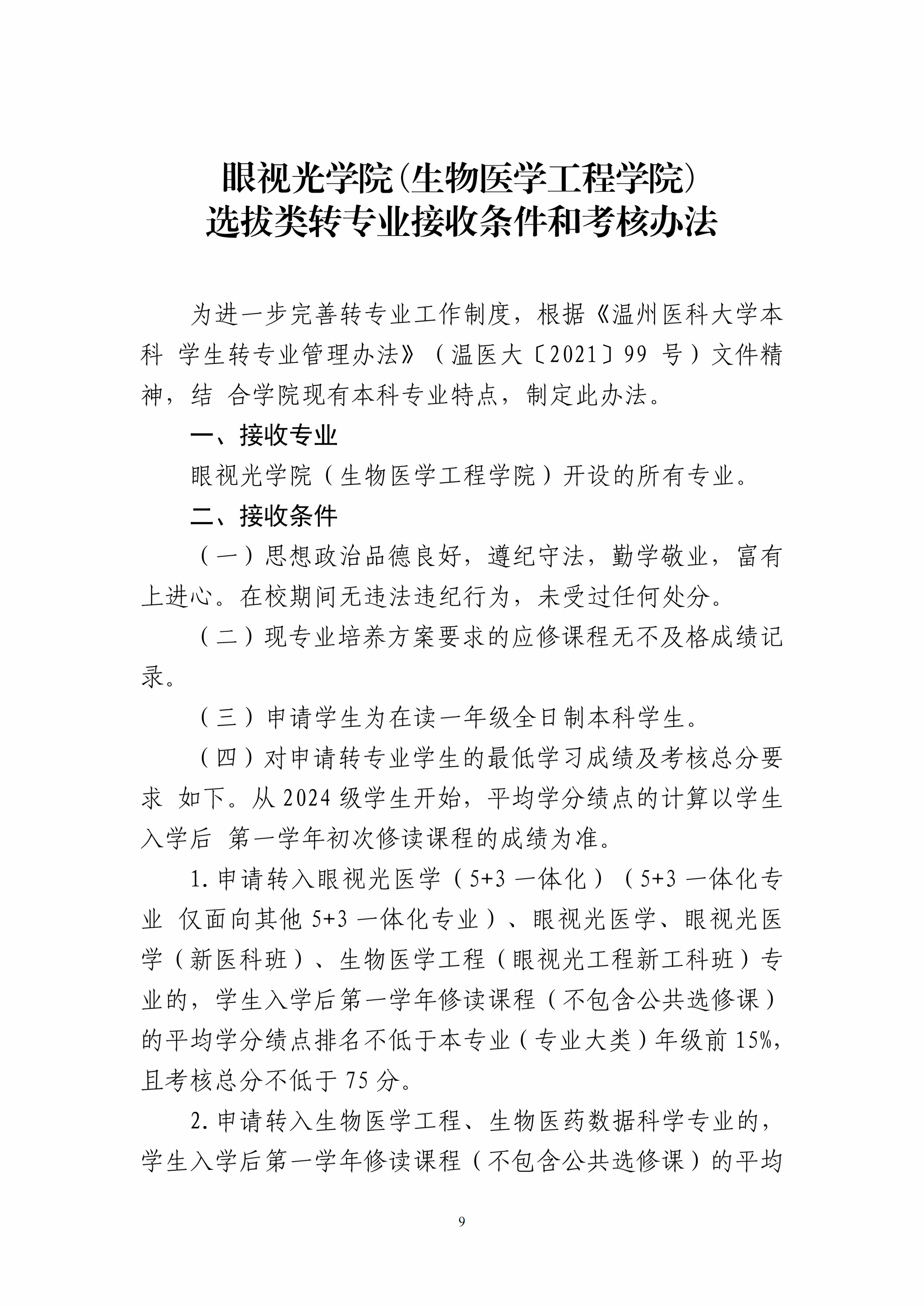
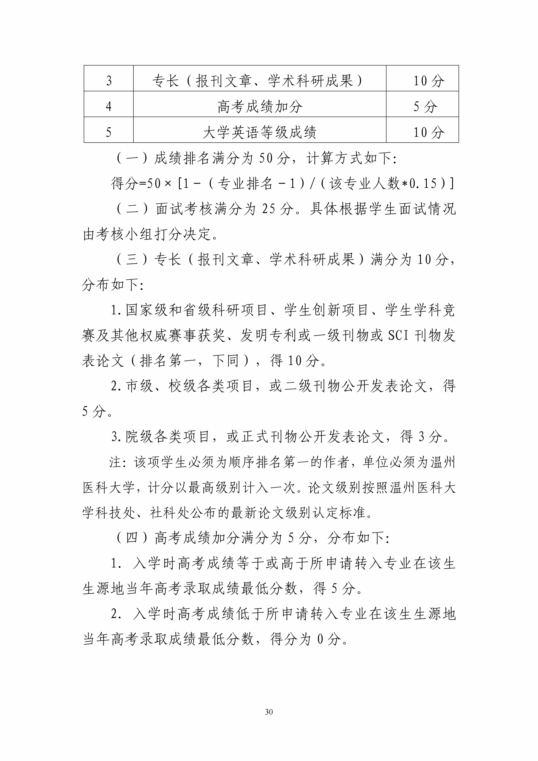
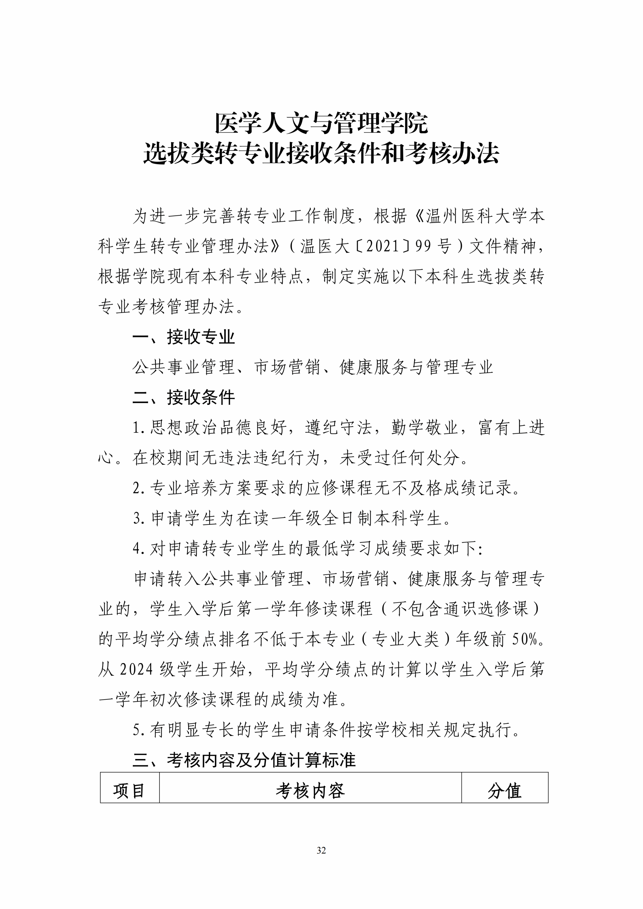
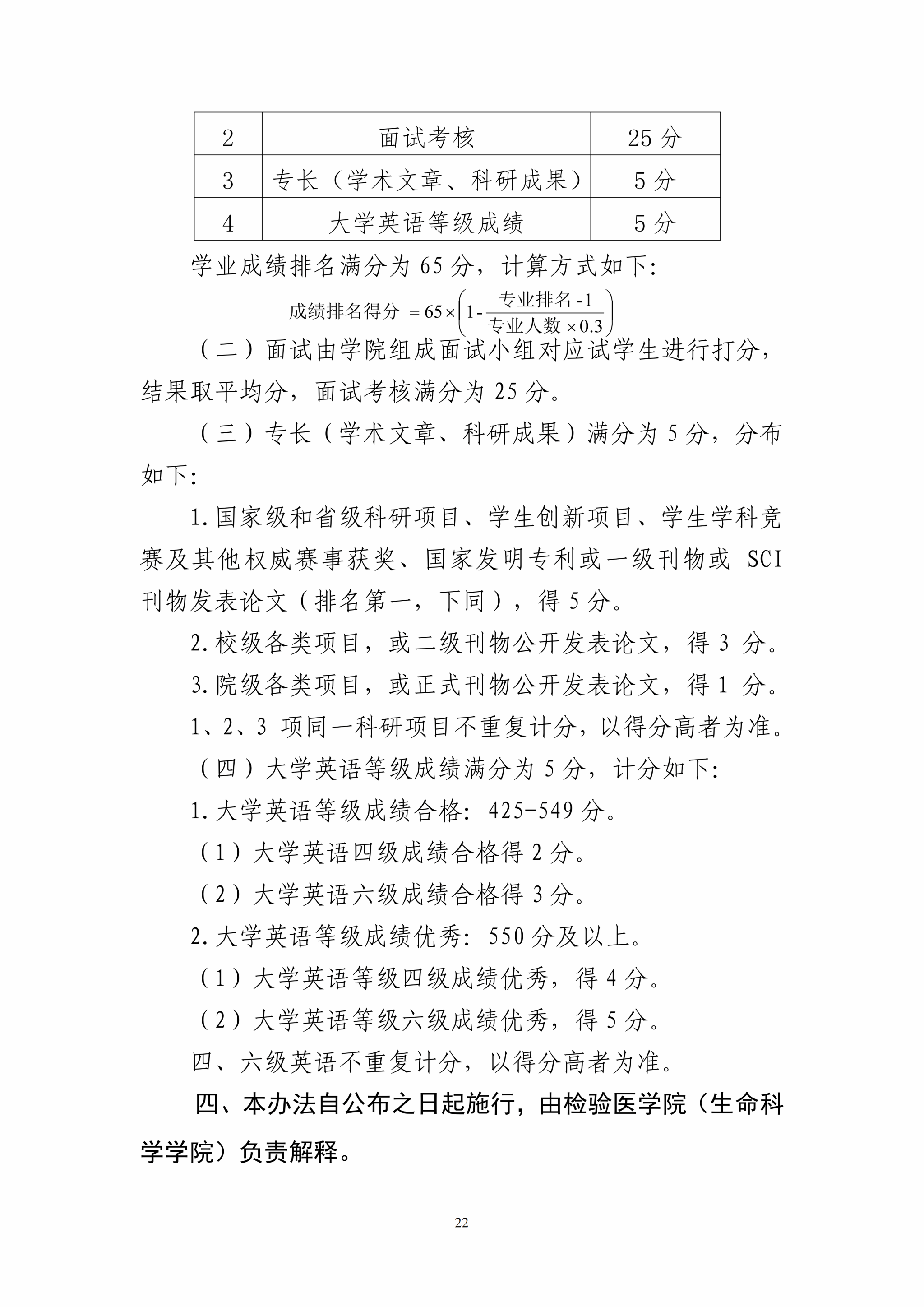
温州医科大学关于印发各学院2025年级选拔类转专业考核实施办法的通知
时间:2025-12-25 浏览:
作者: 编辑: 来源:教务科
分享到:
部门总览
部门简介
历任领导
现任领导
科室职能
招生工作
统一考试
三位一体
专升本
港澳台
教学建设
专业建设
课程建设
教材建设
教学研究
教学评奖
质量监控
审核评估
教学资源库
学业管理
课程修读
转专业和专业分流
考试考核
学籍管理
校际交流
推免生工作
下载专区
学生下载
教师下载
有问必答
常见问题
您的问题
关注我们
教务处
微信公众号
温医大招生
微信公众号